液晶彩电开关电源内部电路解密
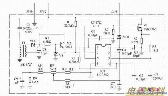
目前市场上出售的模块,其不尽相同,下面以控制芯片采用UC3842的开关模块为例进行介绍,有关电路如下图所示。

UC3842是模式8脚单端控制芯片,其内部电路框图与引脚功能与UC3843相同。
(1)启动与振荡电路
由红线来的300V直流经启动Rl降压后.加到l(UC3842)的7脚,当7脚电压达到16V时,7脚内的基准电压发生器产生5V基准电压,从8脚输出,经R4、C2形成回路,对C2充电到一定值时,C2就通过UC3842迅速放电,在4脚上产生锯齿波电压,送到内部,从6脚输出脉宽可控的矩形脉冲,控制开关管Vl工作在开关状态。
电路启动工作后,开关T-次绕组的感应电压经Cl耦合至脉冲变压器Tl -次绕组,Tl二次侧感应的脉冲电压经VD3整流、C8后得到直流电压,由12. 6VVD2和射极跟随器V2稳压后,输出12V电压,送到端7脚,取代启动电路,为UC3842提高启动后的工作电压。
(2)稳压控制电路
脉冲变压器Tl二次绕组感应的电压经二极管VD4整流,C9滤波后产生直流电压,用于稳压取样电压。由于变压器T各绕组上的电压成一定的比例关系,因此,耦合到脉冲变压器Tl绕组上的电压,以及经VD4、C9整流滤波获得的取样电压如实反映了开关电源输出电压的高低。该取样电压经Rl0、Rll和电位器RP1分压后,送至UC3842的2脚,在UC3842内部,经误差放大器放大后,通过后续电路改变6脚输出的脉冲占空比,从而调整输出电压。具体控制过程是:电源输出电压↑→2脚的取样电压↑→1脚的电压↓→6脚输出脉冲的高时间↓→开关管Vl导通时间↓→电源输出电压↓。若电源电压输出端电压下降,则稳压过程相反。电路中,RP1为输出电压可调电位器,调节即可改变输出电压的高低。
采用此开关电源模块代换时,由于开关变压器及其二次侧的整流滤波电路没有更换或改变,所以,只要主输出回路的输出电压调整好,其他各路输出自动生成正确的电压。
从以上分析可知,此开关电源模块采用了间接取样电路,即取样电压取自脉冲变压器Tl感应的电压,用于直接取样的灰线并未发挥作用。实际上,故障机如果没有光耦合器,将开关电源模块的灰线悬空,电源也能正常工作,即所谓最简工作模式。
(3)过电流保护电路
UC3842的3脚是电流检测输入端,经R3接到场效应管Vl的S极,当因过重等原因使Vl电流增加时,其S极电阻R2上的压降增加,使S极电压上升,引起3脚(电流检测)电压升高,当电压上升到1V时,3脚内部电流检测电路控制并切断6脚的脉冲输出,达到过电流保护的目的。
- 上一篇:液晶彩电直下式LED背光
- 下一篇:EL发光片的原理分析