激光唱机的故障检修方法
1.故障原因
激光唱机的故障现象很多,五花八门,但一般有如下三方面原因引起:一是CD唱片有问题,如唱片弄脏、划伤或翘曲,会引起放音、膏轻甚至无声;二是使用不当,如唱片正面放错,按钮或旋钮使用不正确,以及与放大器的接线有误或接触不良等}
三是唱机本身出现毛病。我们把前两种原因引起的故障,称为假性故障,因为唱机本身并没有什么毛病,只是由于操作者使用不当或唱片问题而使唱机的某些功能和性能不能实现,而第三种原因才是唱机真性故障。因此,用户或维修人员在检修激光唱机之前,首先要检查唱机是假性故障还是真的故障,然后才决定是否拆机进行检修。
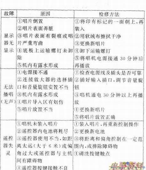
对于假性故障,常见现象有激光唱机显示器无显示、放音无声、放音时不进片和失灵等。常见的假性故障及其检修方法如下表所示。

2.故障一般检修方法
在排除假性故障之后,才决定拆机进行维修。维修人员在对唱机动手拆卸和维修时,首先应注意如下几点:
(1)切断后才能拆机进行检修。
(2)在拆卸时应防止震动和用力过大而使机器或内部器件损坏。
(3)在维修时应注意静电给机器带来的危害,特别是激光拾音器和机内都可能因静电而损坏。为此,在维修时工作台应放置一块导体材料或铁板,并使其良好接地,同时应带上防静电的手环,使人体接地。在拆卸时要准备一些用金属制成的防静电夹子和短路片。维修中所使用的电烙铁也要良好的接地,并且时间应尽量短。
(4)不要使自己的眼睛在激光光束的直射区内,以防损坏眼睛,亦即眼睛不能直视激光头:而应相距30cm从侧面观察激光头的工作情况。
(5)要保持维修环境的清洁和保证激光拾音器的透镜干净无尘,不能用手去触摸透镜,并使激光头远离高温高湿地方。
(6)不要轻易地去旋动机内调节元件(如电位器等),因为它们在出厂时已调整好了。
激光唱机是集光、机、电等的高科技产品,因此它的故障种类和发生故障的部位错综复杂。与检修其他音响设备一样,应根据故障现象,通过分析、检查判断故障的部位,然后本着先易后难的原财进行检修。例如,放音飘忽不定、杂音大等,既可能是的问题,也可能是唱片本身和物镜弄脏引起,也可能是机械转盘驱动系统不良引起,必须先试听好的唱片,再查物镜、查驱动系统,最后再检查电路。激光唱机的故障原因很多,下图是激光唱机的一般检修过程和方法。

下面着重说明一下伺服系统的维修。伺服系统是激光唱机故障的多发部位,其中以聚焦伺服系统和循迹伺服系统的故障尤为多见。当出现因激光头不能聚焦或聚焦不良引起不能放音的故障时,首先可采用观察法判定故障是否确实由聚焦伺服系统引起(其他部分电路出了毛病也会引起不能放音)。此时,可拆开机盖,装入唱片试放,观察激光拾音头在开机后是否立即上下移动二、三次作聚焦搜索,然后停在一个位置上。如果拾音头毫无动作或动作不正常,则可能是聚焦系统出.了问题。进一步检查时,取出唱片,观察拾音头有无红蓝光射出(注意眼睛不能直视激光头,应从侧面观察)。如果无光射出,说明激光器有问题,应检查激光器有无激励;如果有光射出,则要调整激光器光功率或伺服电路的工作点,直至正常。另外,还可用测量聚焦线圈有无断路,短路,一般聚焦线圈的阻值约为20Ω。
检修循迹伺服系统故障通常也是首先用观察法。先放入唱片试放音,按下搜索键,观察激光拾音头是否有往返移动动作,然后根据故障现象测试循迹系统。用测量循迹线圈的阻值约为4Ω。
倘若需要进一步检修,则应检查聚焦伺服电路、循迹伺服电路以及相应的电路,此时如下图所示,应着重检查E信号波形(又称“眼图”)。有时调整正确,且EFM信号在示波器上显示良好,而CD唱机仍不跟踪,此时应检查机械部分,例如滑板驱动机构等。

3.激光拾音头的检修
激光拾音头是激光唱机的关键部件,在维修中更换拾音头并不太多。激光拾音头的故障多数为其的问题。检修中如果没有信号输出,应首先确定激光头是不是问题的根源。
激光有一定的使用寿命。判断激光二极管是否工作,可以用前述的从旁边观察拾音头是否有辉光束判断,更准确的判断可用激光功率计测量激光器的辐射功率,如果低子0.35mV,则表明激光二极管的使用寿命巴到,必须更换,也可以测量EFM信号大小(一般约为0.5~1v),若输出幅度过低,也可认为激光二板管的使用寿命到期。如果必须更换激光抬音头,更换步骤是先拧开三个固定用螺钉,卸下旧拾音头并脱开连接线,然后换上新拾音头,接上连接线,并旋动调整螺钉,使它的凸起部分对准方向,再用三个螺钉固定在基座上。注意在上述安装过程中不要触摸物镜的表面。
以后,可按下图所示的步骤进行调整,使EFM信号振幅最大。

- 上一篇:CD唱机跟踪增益的调鼙
- 下一篇:电子开关管录放开关构成的输入电路及故障检修